hinten
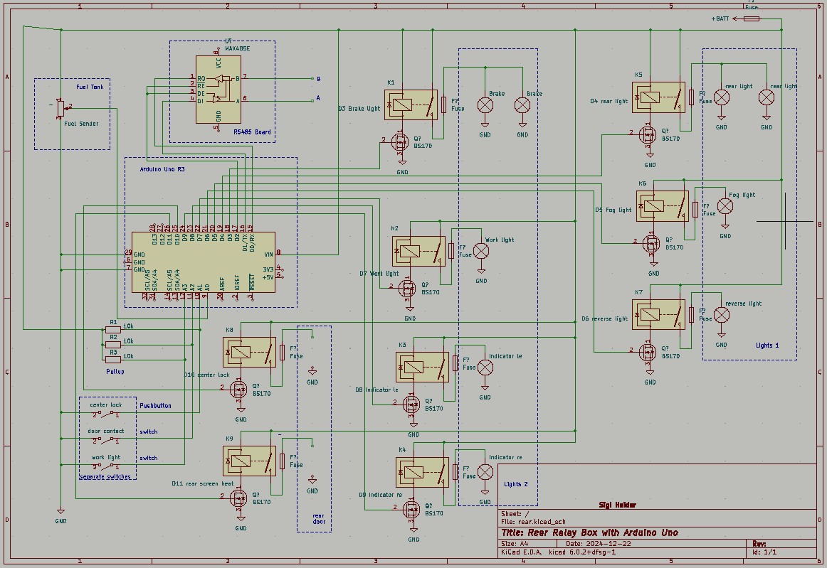
Inzwischen ist klar, dass für hinten nur eine Relais Box nötig wird, wenn ich eine mit mehreren Relais nehme.

Ebenfalls bei Aliexpress fand ich diese Box mit verschiedenen Relais und Sicherungen. Im unteren Teil ist genügend Platz für den Arduino, Relaistreiber und Freilaufdioden. Anzumerken ist nur, dass die Kabeldurchführung wirklich riesig ist. Die quadratischen bunten Flächen sind Sicherungen und die Flachsicherungen sind die kleine Variante. Die Relaise sind alle da. 1 bis 80A, 6 bis 40A und 4 bis 20A. Der Deckel ist sauber abgedichtet, aber beim Boden muss man selbst aktiv werden, was jedoch gut möglich ist. 60€ kostet diese Box.
Diese ganzen Signale können nach meiner Aufstellung vom Arduino Uno R3 verarbeitet werden. Er hat 14 I/O Pins, 6 analoge Eingänge und einen UART für den RS485 Bus. An anderer Stelle schrieb ich bereits: 5 Stück kosten unter 20€ bei Aliexpress.

einzelne Felder lassen sich gut ausbauen und auf diese Art im unteren Raum noch mehr Platz schaffen

Die Arduino Uno Clone aus China passen perfekt

Erste Schaltungsgedanken:

Inzwischen sind die FET Transistoren robusteren NPN Transistoren gewichen.
Ein reiner Test nur mit Leuchtdioden steht bevor


